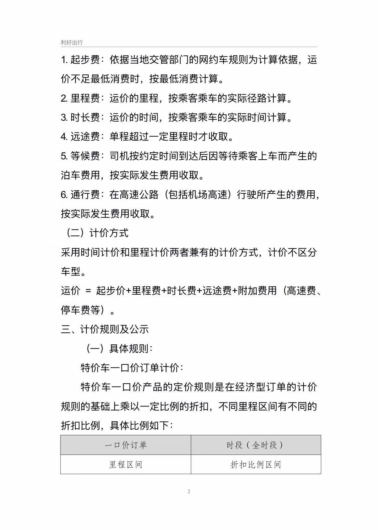
网站首页
产品介绍
汽车租赁
网约车
车辆金融
招募司机
通知公告
联系我们
24小时咨询热线
4006165956
立即咨询
利好出行(成都)计价规则公示-2026年2月9日生效
发布日期:2026-01-08 00:00:00 作者 :May 浏览量 :6
订阅更新提醒
May
发布日期:2026-01-08 00:00:00
订阅更新提醒
6
下一篇 :
利好出行-济南经济型预约单计价规则公示
分享到:
扫一扫 在手机上阅读
看了又看
利好出行(成都)计价规则公示-2026年2月9日生效
利好出行-济南经济型预约单计价规则公示
利好出行-济南计价规则公示
网页导航
网站首页
产品介绍
司机招募
联系我们
公司简介
山东利好网络科技有限公司,2020年在山东成立,注册于山东省济南市,注册资本1000万元,主营网络预约出租汽车经营服务,已获得交通运输部运输服务司和山东省交通运输厅关于具备线上服务能力的认定,平台名称为“利好出行”。
联系我们
山东省济南市槐荫区西元大厦
4006165956
Copyright © 2016-2017 Taxi股份有限公司
京ICP备11011048号
×
长按屏幕识别二维码
打开手机扫描二维码
×
×
请选择一种导航方式
支持
反馈
订阅
数据